Por Ismael Sánchez
Una vez conocidos los resultados de las elecciones del 26 de junio queda saber cuándo tendremos un nuevo gobierno. Para ello es necesario que las distintas fuerzas presentes en el Parlamento alcancen un acuerdo que tenga el apoyo mayoritario (mayoría absoluta o simple) dentro de unos plazos establecidos por la ley. ¿Pero cuáles son esos plazos exactamente?
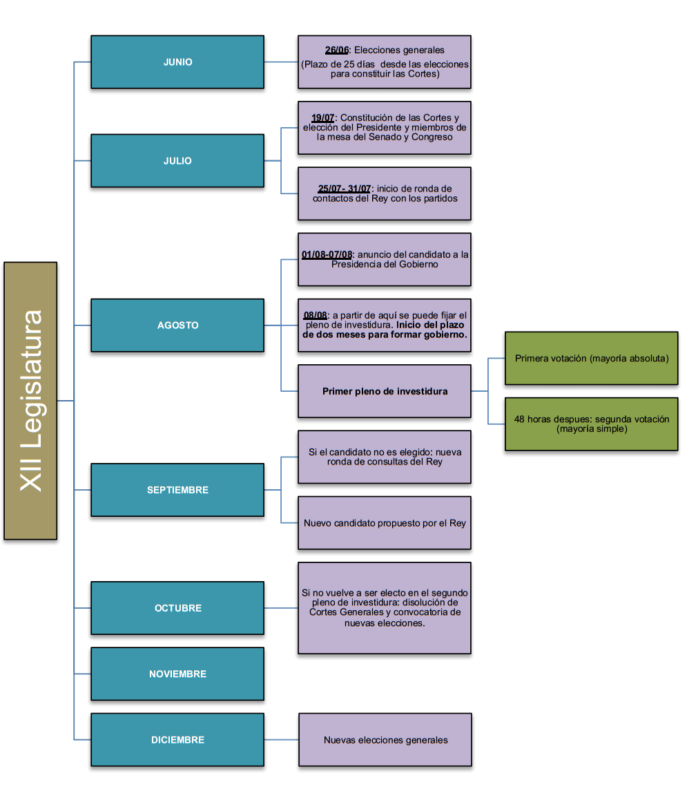
Los pasos para formar gobierno se sucederán de la siguiente manera:
19/07/2016
Constitución de las Cortes a las 10:00, según estableció el Rey en la convocatoria de elecciones que firmó en mayo. En este mismo día se elegirán a los Presidentes y miembros de la Mesa del Congreso y del Senado.
25/07/2016 (aproximadamente)
Inicio de ronda de contactos del Rey con los partidos políticos. No existe un plazo legal específico para su celebración, pero por la experiencia de la undécima legislatura, el monarca no suele retrasar las consultas a más de una semana desde la Constitución de las Cortes. Las conversaciones con los líderes se alargarán durante toda esa semana (del 25 al 31 de julio).
Entre 1-7 de agosto 2016
Si las conversaciones con los partidos políticos son rápidas, el Rey podría anunciar durante este periodo quién es el candidato a la Presidencia del Gobierno. Elegido este, el Presidente del Congreso de los Diputados fijaría la fecha de la sesión de investidura (puede variar dependiendo del ritmo y eficacia de las negociaciones; hay que recordar que Pedro Sánchez, candidato a la Presidencia del Gobierno en la undécima legislatura dispuso de un mes para entablar negociaciones, y probablemente el nuevo candidato disponga un plazo diferente).
A partir del 08/08/2016
Se puede fijar el primer pleno de investidura. La fecha de este marca la cuenta atrás de dos meses, durante la que, si no se logra investir a un Presidente, se volvería a convocar elecciones en diciembre de 2016. Por otro lado, si se logra la investidura, la ceremonia solemne de apertura de la duodécima legislatura tendría lugar a finales de agosto o a principios de septiembre.
En caso de no obtener el primer candidato la confianza del Congreso (ni en la primera vuelta por mayoría absoluta, ni transcurridas 48 horas en la segunda por mayoría relativa), el Rey volvería a iniciar una nueva rueda de consultas a mediados de septiembre, aproximadamente.
Si no se le diera tampoco la confianza al segundo candidato en la nueva sesión de investidura, se disolverán las Cortes y se anunciará la convocatoria de nuevas elecciones.


